555 Ding-Dong Kapı Zili Kiti
-
Ürün Özellikleri
-
Ödeme Seçenekleri
-
Yorumlar
-
Resimler
-
Öneri Kutusu
-
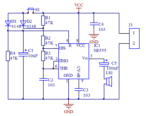
Bu kit, "ding, dong" sesi çıkarabilen bir zil devresidir. Zaman tabanlı devre entegre bloğu ve çevresel bileşenlerden oluşur. Güzel bir ses kalitesine, kolay kuruluma, düşük maliyete ve düşük güç tüketimine sahiptir. Çalışma voltajı DC3V-12V'tur. Genellikle 9V'luk bir pil ile çalışır. Voltaj ne kadar yüksek olursa, ses o kadar yüksek olur. Hoparlör kutuda olmadığı için, plakanın ön ve arka tarafındaki ses fazı ses seviyesini dengeler ve ses seviyesi daha düşüktür. Ses seviyesini artırmak için karton yükleyebilirsiniz.
Çalışma Prensibi:
Çekirdek C1, zaman tabanlı devre entegre bloğu NE 555'tir. Kararsız multivibratör oluşturur. AN düğmesine (kapıya monte edilmiş) basıldığında, osilatör titreşir, titreşim frekansı yaklaşık 700Hz'dir ve hoparlör "ding" sesi çıkarır. Aynı zamanda, güç kaynağı diyot D1 aracılığıyla C1'e şarj edilir. Düğme bırakıldığında, C1 direnci R1 üzerinden deşarj olur ve salınımı sürdürür. Ancak, AN bağlantısının kesilmesi nedeniyle, R2 direnci devreye girer ve bu da salınım frekansını yaklaşık 500 Hz'e değiştirir ve hoparlör "dong" sesi çıkarır. C1 üzerindeki voltaj 555 salınımını sürdüremeyene kadar bu durum devam eder. "Dong" sesinin süresi, C1 sayısını değiştirerek değiştirilebilir.

Ürün İçeriği:
- 1 Adet 555 Ding-Dong Kapı Zili Kiti

